Instance Verification Kit (IVK)
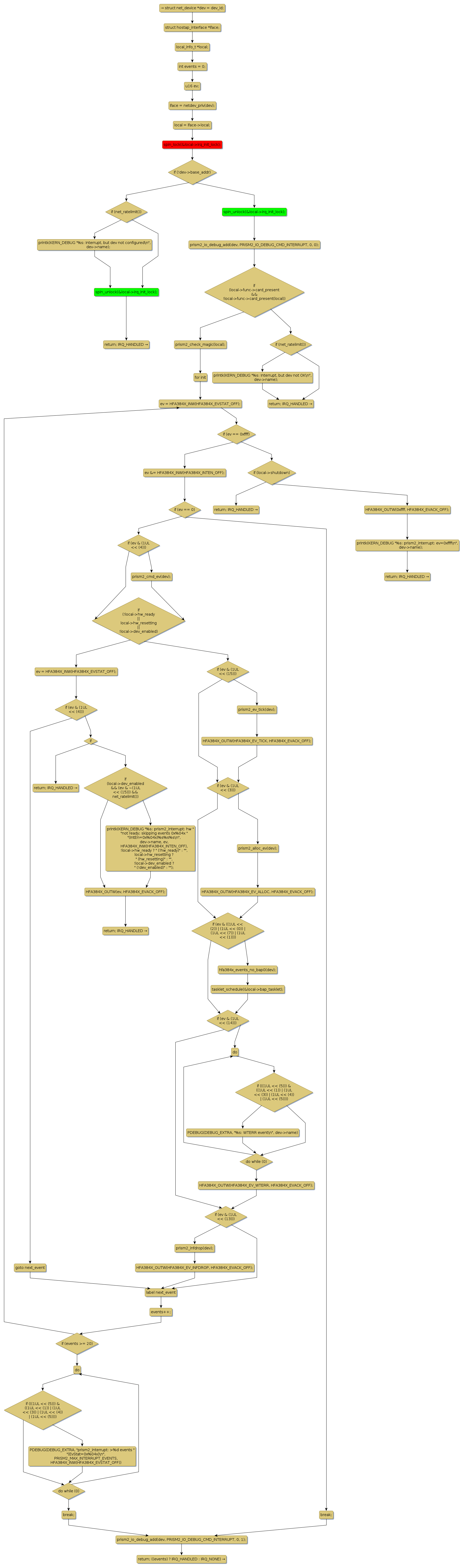
spin lock @ [72747+33+/linux-3.19-rc1/drivers/net/wireless/hostap/hostap_hw.c]
Instance Signature: irq_init_lock
|
The Matching Pair Graph:
|
|
Function Name
|
Control Flow Graph (CFG)
|
Events Flow Graph (EFG)
|
Source Correspondence
|
|
prism2_interrupt
|
|
|
[72473+16+/linux-3.19-rc1/drivers/net/wireless/hostap/hostap_hw.c]
|